Mg

← Back to Periodic Table

Basic Information

Element: Mg

Atomic Number: 12

Type: Alkaline Earth Metal

rcut (GAP): 4.25 Å

Dataset

Mg Dataset

Energy/Force

Mg Energy vs Force

Lattice Parameters

Mg Lattice

Ground State Structures

Mg Ground State

Dynamic Stability

Mg Lattice

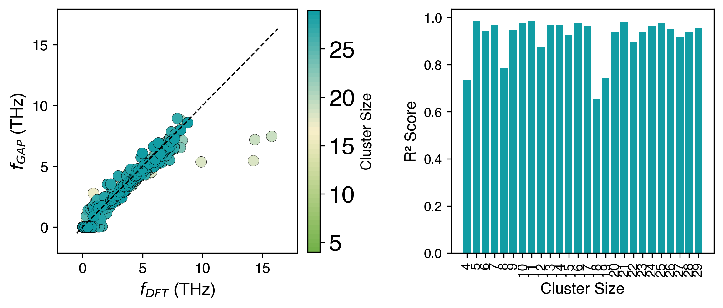
Normal Mode

Mg Ground State

ΔEnergy

Energy Comparison

ΔForce

Force Comparison

ΔCohesive

Cohesive Comparison

ΔLattice

Lattice Comparison

ΔLattice

Lattice Comparison

Models