Sn

← Back to Periodic Table

Basic Information

Element: Sn

Atomic Number: 50

Type: Post-Transition Metal

rcut (GAP): 4.00 Å

Dataset

Sn Dataset

Energy/Force

Sn Energy vs Force

Lattice Parameters

Sn Lattice

Ground State Structures

Sn Ground State

Dynamic Stability

Sn Lattice

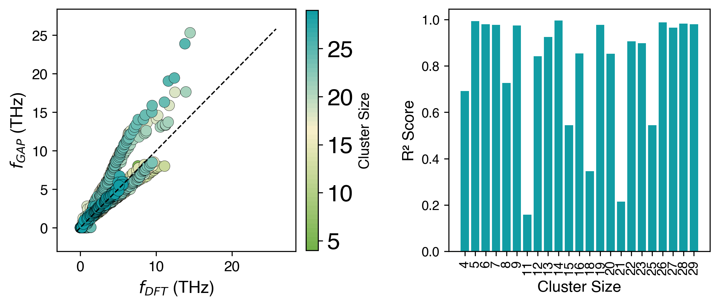
Normal Mode

Sn Ground State

ΔEnergy

Energy Comparison

ΔForce

Force Comparison

ΔCohesive

Cohesive Comparison

ΔLattice

Lattice Comparison

ΔLattice

Lattice Comparison

Models